绿色智慧农业倡导者
一站式解决方案的高新技术环保企业
0519-88106653
网站首页
畜禽养殖消毒除臭剂
关于瞬洁
公司简介
生产基地
荣誉证书
资质证书
除臭剂检测报告
绿色智慧养殖
养殖场除臭设备
畜禽粪便发酵处理机
病死畜禽无害化处理机
有机肥生产成套设备
绿色智慧农业
设施环境控制设备
农业废弃物处理设备
农产品冷藏保鲜设备
成功案例
畜禽养殖消毒除臭剂
养殖场除臭设备
畜禽粪便发酵处理机
病死畜禽无害化处理机
有机肥生产成套设备
新闻资讯
新闻中心
技术知识
联系我们
联系方式
服务范围
在线留言
首页
畜禽养殖消毒除臭剂
关于瞬洁
公司简介
生产基地
荣誉证书
资质证书
除臭剂检测报告
绿色智慧养殖
养殖场除臭设备
畜禽粪便发酵处理机
病死畜禽无害化处理机
有机肥生产成套设备
绿色智慧农业
设施环境控制设备
农业废弃物处理设备
农产品冷藏保鲜设备
成功案例
畜禽养殖消毒除臭剂
养殖场除臭设备
畜禽粪便发酵处理机
病死畜禽无害化处理机
有机肥生产成套设备
新闻资讯
新闻中心
技术知识
联系我们
联系方式
服务范围
在线留言
Copyright © 2023 江苏瞬洁环保设备有限公司
绿色智慧养殖
Breeding deodorization system
绿色智慧养殖
Breeding deodorization system
所在位置:
网站首页
>
绿色智慧养殖
>
病死畜禽无害化处理机
养殖场除臭设备
畜禽粪便发酵处理机
病死畜禽无害化处理机
有机肥生产成套设备
病死畜禽无害化处理
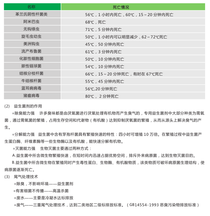
瞬洁环保病死畜禽无害化处理机是基于当前动物尸体废弃物处理的环保要求应运而生,由公司引进台湾技术专利,经多年不断研发改良,生产出第四代环保无害化处理设备
全国热线
0519-88106653
在线留言
产品详情
上一篇:
没有了!
下一篇:
无害化处理设备
相关产品
填写您的意向信息
提交留言
GET IN TOUCH
请与我们取得联系
0519-88106653
江苏省常州市天宁区福阳路61号A座1层
354679670@qq.com
0519-88106653
邮箱:
354679670@qq.com
地址:江苏省常州市天宁区福阳路61号A座1层
关于瞬洁
公司简介
生产基地
荣誉证书
资质证书
除臭剂检测报告
绿色智慧养殖
养殖场除臭设备
畜禽粪便发酵处理机
病死畜禽无害化处理机
有机肥生产成套设备
绿色智慧农业
设施环境控制设备
农业废弃物处理设备
农产品冷藏保鲜设备
微信公众号
抖音二维码
首页
关于瞬洁
拨打电话
联系我们
0519-88106653
354679670@qq.com